深圳市佰泰盛世科技有限公司成立于2013年,是一家專注于集成電路應用開發與銷售的高新技術企業。產品主要以音頻類和MCU為主,主要包括:音頻功放、電源管理、電容觸摸、 鋰電保護、音效/收音以及MCU等產品線。
新品推薦
New Products
- SS1311 超低功耗單聲道音頻編碼器兼容 ES83112025-08-29
- SS1312 超低功耗單聲道音頻編碼器兼容 ES83112025-08-29
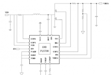
- PL5700 升壓DC-DC轉換器2025-08-15
- PL34051 同步升壓轉換器2025-08-14
- PL30502同步升壓轉換器2025-08-14
- PL32001同步升壓轉換器2025-08-14
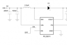
- PL33011升壓DC-DC轉換器2025-08-14
最新動態
Latest News
- 音頻中ADC/DAC/和采樣率關系2025-09-30
- DTS vs 杜比:沉浸式音頻技術怎么選?2025-09-30
- 音響中軟件分頻和硬件分頻區別解析以及對音質和成本的2025-09-30
- 德州儀器推出超低成本實時微控制器 (MCU),助力家用
- 圣邦微推出帶內部基準電壓源和溫度傳感器的低功耗SPI2025-09-24
- 華天科技擬參與設立兩支半導體產業投資基金2025-09-23
- 智能音箱核心芯片方案解析:從音頻處理到電源管理的全2025-09-20
技術資訊
Technical Info
- 音頻中ADC/DAC/和采樣率關系2025-09-30
- DTS vs 杜比:沉浸式音頻技術怎么選?2025-09-30
- 音響中軟件分頻和硬件分頻區別解析以及對音質和成本的2025-09-30
- 車載音頻性能測試全攻略:從設備搭建到驗收,一文讀懂2025-09-13
- 車載音頻開發避坑指南:從雜音、斷音到無聲,資深工程2025-09-13
- 全頻喇叭:定義、作用及其他喇叭類型解析2025-09-06
- 不同類型功放芯片對音箱音質的核心影響2025-09-06
- 喇叭 Vas、靈敏度與音箱腔體、功放板的核心關系2025-09-06
- 好的音響標準,喇叭尺寸 / 振膜特性、功放功率、音2025-09-06
- 音箱 / 喇叭尺寸怎么辨?3 分鐘看懂,告別參數忽悠2025-09-06
- 一文讀懂音箱尺寸與喇叭尺寸!關系、區別、匹配全講透2025-09-06
- 秒懂音箱腔體 3 大關鍵指標!用生活化比喻講透核心2025-09-05
- 音箱好壞看 “三大件”!腔體、喇叭、電路板這樣搭配2025-09-05
- buck電路中自舉電容串聯電阻的作用?2025-09-02
